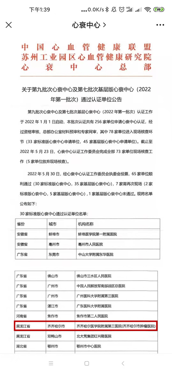
5月30日,心血管健康联盟、苏州工业园区心血管健康研究院、心衰中心总部发布公告,公布了第九批次心衰中心及第七批次基层版心衰中心(2022年第一批次)通过认证单位公告,我院心衰中心顺利通过国家级标准版心衰中心认证。齐齐哈尔市只此一家标准版心衰中心。这不仅标志着我院心衰中心诊疗技术、整合能力、管理体系已达到国家级标准和水平,体现了我院心衰规范化诊治内涵质量跃上了新高度,更彰显了我院心血管内科学科建设取得了里程碑式的进步。

我院通过国家级标准版心衰中心认证
为进一步推进我院心衰患者的规范化诊疗,做到及时诊断、规范治疗、科学管理,我院积极响应国家卫健委号召成立心衰中心,于2020年11月正式启动心衰中心建设工作,严格按照中国心衰中心总部要求,成立了心衰中心组织构架,制定了各项管理制度,并依据心衰指南制定了相应的诊疗流程及诊疗规范。我院领导高度重视,在心衰中心建设过程中给予极大支持。我院副院长杨钰多次参加心衰的质控会,各相关科室密切配合,整合资源、优化流程,在一年多的规范化建设过程中,我院组建了专家委员会、多学科管理团队,制作心衰诊治规范管理路径及流程图,引进一批能够满足心衰患者诊疗需要的先进设备,开展多场针对全院及各医联体医院的培训,已经成功建立起成熟的组织架构、专业的心衰医护团队、紧密协作的多学科联合诊疗模式和科学的管理模式。我院心血管内科是市级重点专科,设有6个病区,技术力量与教学实力雄厚,介入技术始终处于全市领先地位。
通过国家级标准版心衰中心认证,是一种荣誉,更是一份沉甸甸的责任。我院将充分发挥心血管内科及相关专业综合实力,继续推进多学科融合,加强学科规范化、科学化、标准化建设,进一步完善心衰管理网络、规范救治流程,不断提高心衰的整体诊治水平,不断推进心衰分级诊疗,为心衰患者提供更加专业、快速、便捷的医疗救治服务,为广大心衰患者的生命安全和身体健康保驾护航。



